Variables

Color 1:

Color 2:

Color 3:

Color 4:

Value 1:

Value 2:

Value 3:

Value 4:

Command AR Hanging Assistance

The future of hanging solutions.

How do we design for the future?

At 3M, I was constantly tasked with trying to anticipate how changes to the devices around us might affect how we use our current products. While AR wearables are still years away from existing within the hands of the consumer there is still value in trying to develop for this consumer of the future.

Speculation like this is decidedly not human centered design, it is designing for what might be instead of what is. It does however function as a way to get the creative blood pumping. This process is not unlike the elaborate concept cars created for trade shows or high fashion concepts; Wholely impractical but used more as sparks of inspiration for current design.

This project sought to design a wearable AR application that could assist a user in utilizing 3M's Command product line to hang frames.

Understanding The Process

Speculations and technology aside, understanding the context around the command products is obviously the first priority.

We drew upon existing research from the Command team and of course hung(and watched others hang) many, many frames. We found that while our products help customers with the actual physical hanging of a frame, the planning involved is mostly unaffected.

Customers still need to use tools to assure perfectly level frames that are spaced along a surface evenly.

Customers typically have a tough time envisioning multiple frame designs and will often adjust frames after placement.

Luckily these issues were something that AR headsets had the capability to address. We got to work defining the main features we would integrate and outlined a basic flow of the app. Due to this app's nature of assisting with the placement of a product on a flat surface, most of this product's ux was built off of our existing Post-it App's design.

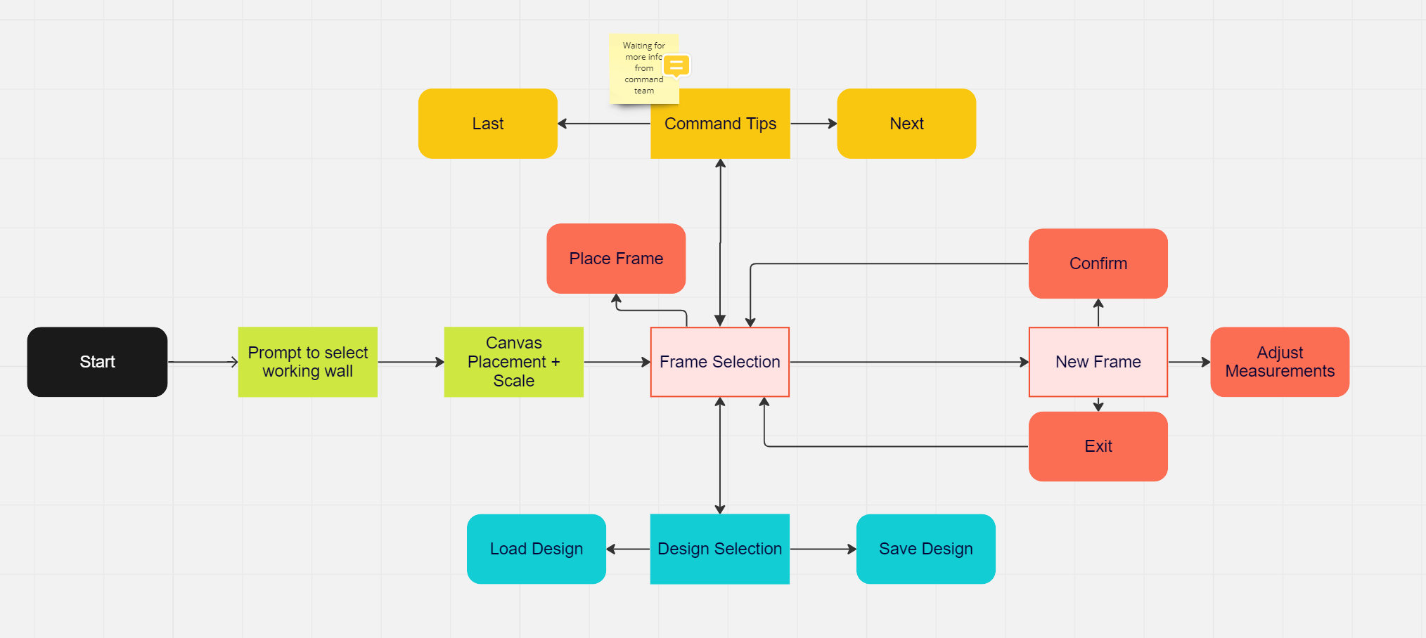
Initial Flow

Early Brainstorming

Figma Mockups

Augmenting The Command Brand

Unlike the iconic Post-it brand, however, Command's brand language is much more professional, clean and efficient without being futuristic or techy.

We sought to pull from Command's package design as well as the product line's physical appearance to create an interface that felt distinctly Command.

Command Brand Examples

We optimized the existing brand colors work better in the HoloLens 2 while still maintaining the Command identity. Below are some glimpses into our design process as well as an early mockup in Figma.

Branded UI Variations

Figma Mockup

The App's Final Form

The app went through many iterations after being ported to Unity. Hand menu's were added with measurement tools, sliders were swapped with number pads to be allow for more precise input, etc.

In the end we settled into a console + canvas design with a few measuring utilities hiding in a hand menu. Below is a breakdown of the final app features as well as a walkthrough.

Measure and clone physical frames

Dynamic grid for planning frame placement.

Save and load multiple designs.

Final Demo

DIY Summit 2022

This app made its rounds at 3M and garnered enough support to be filed for a scientific patent as well as showcased at the 2022 Global DIY Summit in Copenhagen.