Variables

Color 1:

Color 2:

Color 3:

Color 4:

Value 1:

Value 2:

Value 3:

Value 4:

FASARA™ + DI-NOC™

AR as a tool to showcase product catalogues.

For a sales representative at 3M...

...making a sale involves more than just finding a single product that meets the client's needs. When selling architectural finishes specifically, the salesperson must guide the client through 3M's catalogue and provide them with the most optimal products to fit their vision.

Showcasing a large number of material samples quickly and effectively is extremely challenging. Mockup images are limited in their ability to convey scale and texture. Physical samples do not capture the feel of a material at scale.

The solution is an AR tool that allows clients and salespeople to browse, visualize, and customize 3M's products in real-world settings by superimposing digital samples onto the devices' camera feed.

Recreating 3M Archtictural Finishes

This project focuses on 3M's architectural films FASARA™ and DI-NOC. FASARA™ Glass Finishes are semi-translucent, textured films that can be applied to glass to control light and privacy while enhancing the interior's aesthetics. DI-NOC™ is a thick, printed film that mimics the roughness, specularity, and color of other materials for a fraction of the cost.

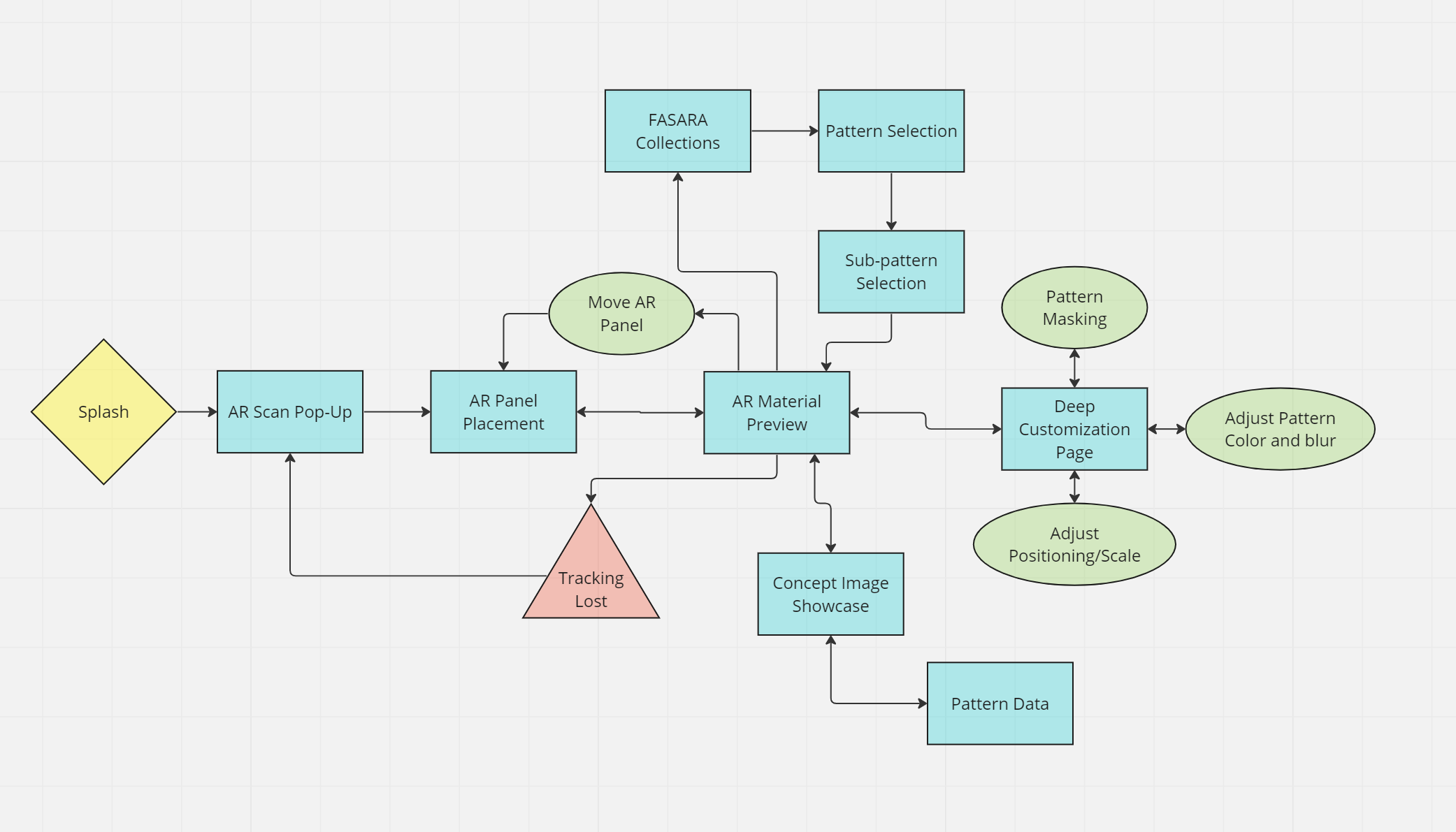
It was critical to evaluate the feasibility of AR material previews. This was accomplished by creating digital representations of the product line using Unity's URP and custom GLSL.

Lo-Fi Mockups

In collaboration with 3M Japan's design team, I familiarized myself with the FASARA™ sales process. Using these learnings, I identified the importance of customizability with regards to pattern sizing, blur strength and color.

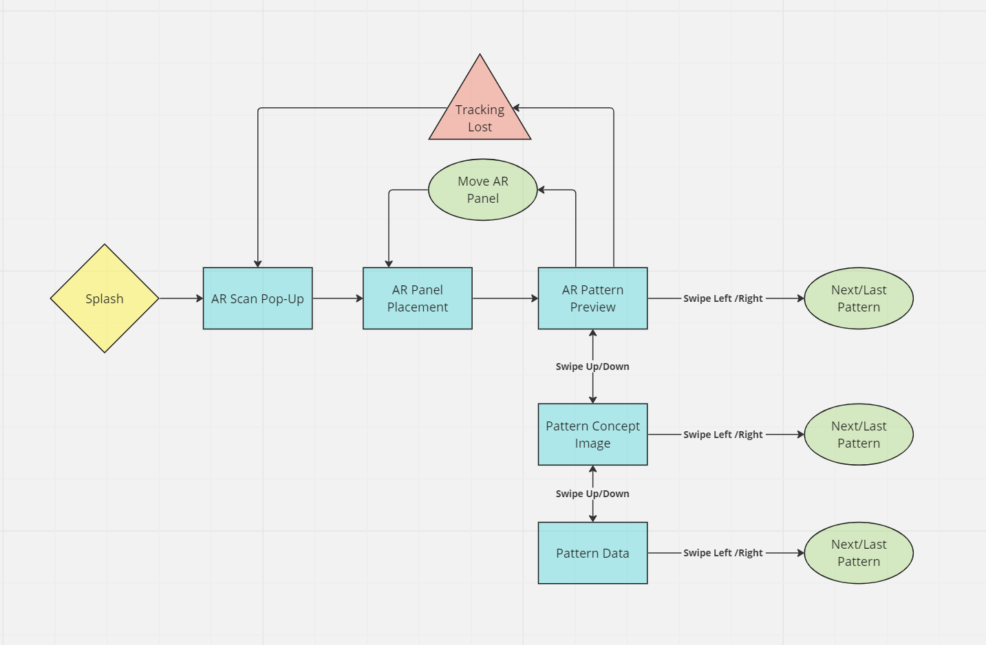
Initial App Flow

Simplicity & Speed

Early 2022 3M decide to incorporate this app into its showcase of the FASARA™ Natural series at the Milan Design Salone for that year. The app's purpose shifted from a daily-use sales tool to a one-time showcase. This change drastically altered the context in which the app would be used, necessitating a redesign to align with the new objectives.

We streamlined the flow by removing complex features, such as pattern customization. We redirected the focus to creating an intuitive experience that users could engage with for any amount of time, without the need for a defined start or end point.

Streamlined Flow

Early Screen Mockups

Finished Demo: Milan 22

Featured below are moments from 3M's booth at the 22 Milan Design Salone.

Pivoting to
DI-NOC™

The success of the FASARA AR showcase inspired the business to feature a similar app at the Milan 2023 event. This time, the focus would be on DI-NOC™ Architectural finishes.

At the Salone, 3M collaborated with StudioPepe, an Italian design firm, to design their booth. The booth was designed to showcase the flexibility and variety of DI-NOC™, featuring warm materials and curved abstract layouts that highlighted the product's versatility.

Inspired by StudioPepe's booth design, we transformed the in-app product display from a conventional framed pane to a selection of more fluid and organic shapes.

Learning From Experience

Last years showcase offered two key insights: users struggle to place AR content manually, and misaligned lighting can break the immersion of an AR experience. My goal for this year was to use this feedback to provide a more seamless experience.

Getting involved in the booth design process at an early stage allowed us align the lighting of the virtual scene with specific spotlights within the booth, resulting in a more seamless integration of the AR content in the physical space. Additionally, we simplified the process of accessing the AR content by replacing environmental scanning with a simple QR code anchor.

Early Booth Concepts

Finished Demo: Milan 23

Featured below are moments from a closed event at the StudioPepe booth in Milan 2023 as well as a quick video of the demo in action.